The Virtual WSoA.

The Virtual WSoA.
The Virtual WSoA.
The Virtual WSoA.
The Virtual WSoA.
The Virtual WSoA.
The Virtual WSoA.
The Virtual WSoA.
The Virtual WSoA.
The Virtual WSoA.
The Virtual WSoA.
Tags:

about the wonky wsoa.

 

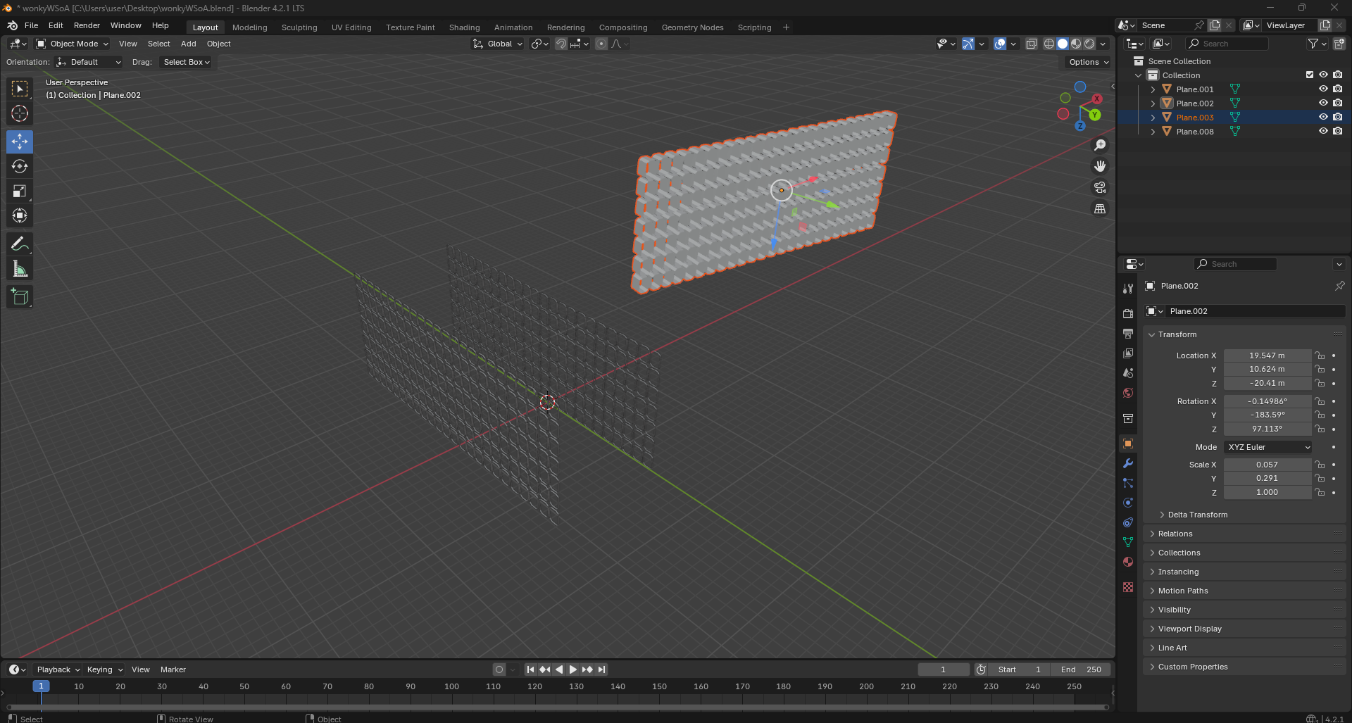
I had playfully called the main sculptural piece in the virtual edition of the journal The Wonky WSoA.

 

The widespread use of AI popping up EVERYWHERE has had a peculiar side effect on me… whereas, previously if I’d noticed that my 3D model isn’t straight, I’d go to amend that… now, I find myself pausing whenever I notice a ‘human error’ and my initial kneejerk reaction is ‘well, at least they won’t think I used AI to make this’… which of course doesn’t make any sense, I mean, you’ve seen how bad some of the artificial ‘intelligence’ outputs are, right?

 

And then as I inspect the ‘human error’, I find myself being slightly charmed by it, sometimes perfect precision is imperative, and well, at other times it can leave one feeling cold (internally… nothin to do with howling buildings this time!). In this instance, I believe the wonkiness adds something to the installation, it makes me chuckle, and as you navigate around the space you see shapes playing with each other, rather than being a level non-wonky building, the colours and materials pop a lil more I reckon… have a lil walk around and lemme know if you agree.

 

 

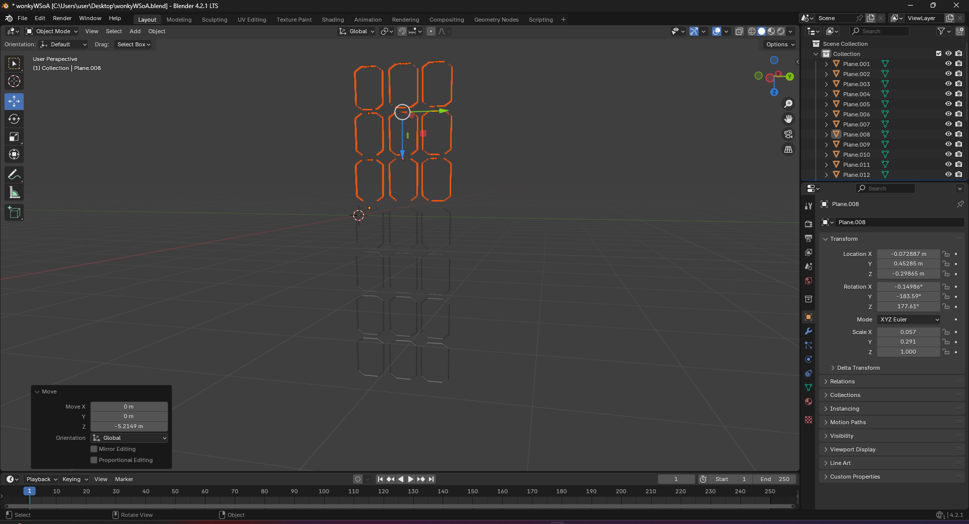
The Wonky WSoA was made in Blender one plane at a time-ish. It’s a fairly simple, repetitive pattern, so once you’ve made one window, it’s just a case of window stacking! Bevel it up for some thickness and play around with materials from the previous virtual install – VHS tapes for the BFI Network: In Development Lab space, and before that an interesting clock contraption for Issue Two (and that model was adapted from Issue One – mind you, the model only, not the materials)).. a digital upcycling of sorts, but also a lovely way to add continuity between installations.

 

 

And the floor is the text I wrote on the wall in the art school in invisible ink… I liked the idea that the text also formed part of the Virtual WSoA building. The Wonky WSoA has a translucent quality to it, that’s a nod to the invisible inks and tracing paper I couldn’t get enough of during my time in the BCN artist studio in the physical WSoA.

visit the virtual wsoa: